英国

10月雅思考试安排通知

5342020/09/29

【导读】广州嘉华世达旗下留学品牌——锐学明达,为各位同学家长提供近期留学资讯、选校申请、签证出国等一系列服务,希望各位同学能够获录梦校!以下是【10月雅思考试安排通知】相关内容,请及时关注!


根据近期国内新冠肺炎疫情防控形势和雅思考点实际情况,经研究并商雅思主办机构英国文化教育协会(BC),决定:


10月共有6个纸笔考试日期:10月10日,15日,17日(新增),24日, 25日(新增)和31日,提供纸笔雅思考试和用于英国签证及移民的雅思考试。


10月在北京、上海、杭州、广州、深圳、重庆、成都7个机考中心的8个机考考场,在多个考试日期提供场次众多的雅思考试和用于英国签证及移民的雅思考试机考服务。


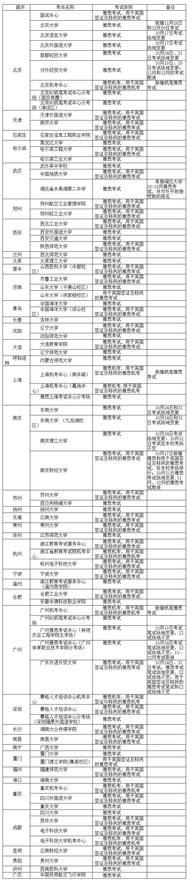
10月在全国41个城市开放84个考点,提供各类雅思考试,详见下表:



对上表备注栏下考试场地临时变更的各考试场次,请考生以准考证信息为准,具体考试安排也将另行通知已报名的考生。


对上表备注栏下相关考点11月和12月被取消的各考试场次,考试费将全额退还至考生个人报名账户。


以下雅思考点暂时不具备组考条件,10月、11月、12月的雅思考试全部取消,考试费将全额退还至考生个人报名账户:

■  新疆财经大学(乌鲁木齐)

■  中山职业技术学院(广东中山)


按照当地教育主管部门的要求,部分考点院校要求所有校外考生提供7日内核酸检测阴性报告才能入校参加考试,请务必提前查看报名网站https://ielts.neea.cn/allnews?locale=zh_CN “雅思考试疫情防控须知”及“雅思考点疫情防控期间入校/入场要求” 并按报考考点要求做好准备,以便顺利参加考试。 


官方将根据雅思考点的实际情况和考生需求,适时动态调整雅思考试安排,提供多个考试日期和充足考位。请广大考生随时关注报名网站和雅思官方平台的最新公告。

上一篇返回列表下一篇
相关资讯
Evaluation免费评估
工具箱>

工具箱