美国

更新!雅思考试场次,部分考点无需核酸证明

4882023/03/09

最近由于各地的政策出现一些调整,雅思考试场次也出现了一些变化。近日,雅思官方又发布了一波加场信息,其中还包含之前被取消的部分场次。除此之外,由于全国疫情政策调整,不少雅思考场也更新了其入场要求。


雅思机考最新加场信息

(广州考点)


British Council广州雅思机考考点12月新增雅思和用于英国签证及移民的雅思机考共计9场,现已开放报名。2023年1月至2月新增雅思和用于英国签证及移民的雅思机考共计63场,即将开放报名。



考场最新要求

(广州考点)


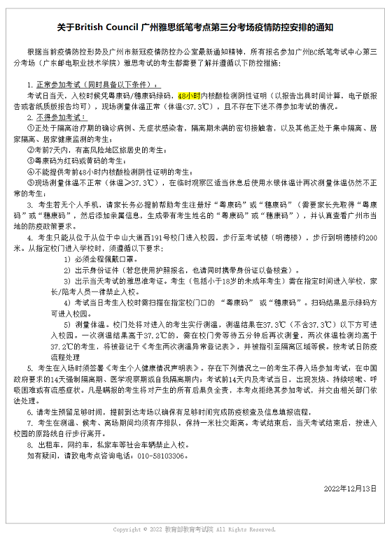
British Council 广州雅思纸笔考点第二分考场

无需核酸证明


▲图源雅思报名官网


British Council 广州雅思纸笔考点第三分考场

(12月13日更新)

需48小时核酸阴性证明


▲图源雅思报名官网


 British Council 广州雅思生活技能类考点

无需核酸证明

▲图源雅思报名官网


 British Council 广州雅思机考考点

无需核酸证明

▲图源雅思报名官网
上一篇返回列表下一篇
相关资讯
Evaluation免费评估
工具箱>

工具箱