亚洲

国内读博,拿国外大学的博士学位?不妨看看中外合办大学吧!

18892022/07/21

不出国,能拿国外大学的学位,且受中国教育部学历认证吗?


中外合办大学,是可以的!


就像大家都比较了解的香港中文大学(深圳)、UIC、西交利物浦大学、宁波诺丁汉大学等中外合办大学的硕士项目,就是在国内授课,拿境外大学的硕士学位。


那么,去这些中外合办大学读博,也是拿境外大学的学位吗?


是的!


博士申请比较热门的中外合办大学有以下6所:


  • 香港中文大学(深圳)

  • 香港科技大学(广州)

  • 北京师范大学-香港浸会大学联合国际学院(UIC)

  • 西交利物浦大学

  • 上海纽约大学

  • 宁波诺丁汉大学


今天,嘉华君就具体给大家介绍西交利物浦大学的博士项目。


为什么这么多中外合办大学,嘉华君要先介绍西交利物浦大学呢?


当然是因为在众多中外合办大学中,西交利物浦大学的博士项目选择是最多的,而其他中外合办大学所提供的专业选择较少,很多同学匹配不到适合的项目。


中外合办大学中人文社科类的博士项目是非常少的,建议人文社科类专业的学生可以考虑国内大学的博士项目,或者申请境外大学的博士项目。






了解西交利物浦大学




西交利物浦大学(简称“西浦”)是经中国教育部正式批准,由西安交通大学和英国利物浦大学在2006年共同创办的具有独立法人资格的新型国际大学。


校园位于“人间天堂”苏州,毗邻上海,地理位置优越,为学生提供良好的学习与就业环境。


西交利物浦大学的博士项目是采用国际通行的申请入学制,申请者无需参加博士生入学考试。其博士项目颁发的是受中国教育部认证的英国利物浦大学博士学位证书






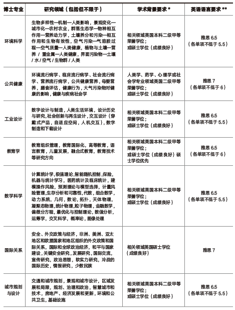
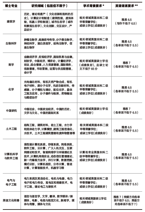
博士项目











申请要求




国家

学业成绩要求

中国

2021上海软科前100高校或世界一流大学建设高校或就读学科为一流建设学科:本科或硕士加权均分75及以上

其他高校:本科或硕士加权均分80-85分及以上,视学校而定

英国

本科二级甲等荣誉学位

或硕士成绩良好(Pass with Merit)及以上

北美

本科或硕士GPA3.0及以上(总分4.0)

其他地区

其他等同英国本科二级甲等荣誉学位

或硕士成绩良好(Pass with Merit)及以上


英语语言成绩

  • 雅思6.5或7.0及以上,视专业而定。

  • 可接受托福及PTE考试,具体成绩要求可咨询博士录取组。






申请时间




西交利物浦大学博士申请全年开放,入学时间灵活,每年3月、6月、9月、12月均可入学。


入学时间

申请截止日期

9月

6月30日

12月

9月30日

3月

上一年12月15日

6月

3月31日






学制与学费




  • 全日制博士生学费为8w元/学年,学制通常为3-4年。

  • 非全日制博士生学费为6w元/学年,学制通常为5-6年。


西交利物浦大学为优秀的博士生申请者提供丰厚的奖学金,需要自己申请,主要分成两种申请方式:


方式一:申请已获得经费资助的博士项目课题,每个课题招收1名博士生,全年可申请,招满即止。


方式二:研究领域属于商科、人文社科、教育或设计大类的,可提交本人拟研究课题及研究计划书申请奖学金,这类奖学金每学年有两轮评审。


想要了解更多中外合办大学的博士申请,或者想要评估自己是否能够申请西交利物浦大学的博士项目,可以添加嘉华君好友,或者直接咨询我们广州嘉华世达的留学规划师,进行1v1咨询!

上一篇返回列表下一篇
相关资讯
Evaluation免费评估
工具箱>

工具箱