亚洲

捡漏!部分硕士中文授课,可接受英语六级,澳门大学是什么神仙大学?!

6932021/12/30

考研之后,这世间又多了多少“心碎人”!


????是求神拜佛出奇迹

????是等待明年“二战”

????还是先入职场骑驴找马


考研年年“卷”,就业年年


多少学子未出校门,已经焦虑于“30岁大关”“35岁被优化”的职场人生!


我们不能否认——“高学历”也许并不是唯一的成功助力,但在这个内卷时代,“高学历”是跳板,是敲门砖,同时也是我们的“安全感”。


国内考研过后,一些行动迅速的小伙伴已经转头准备申请港澳研究生了!


其实,现在开始准备申请香港、澳门的研究生,已经算是时间比较晚。


一方面申请截止时间迫在眉睫;另一方面港澳院校硕士申请要求提供语言成绩(雅思/托福),学生雅思/托福备考时间短,难度大。


但最近,嘉华君发现一所“神仙大学”——可以接受大学英语六级成绩,少数项目提供中文授课,对于广东学子来说更是离家不远!


它,就是澳门大学





认识澳门大学


澳门大学是澳门一所国际化综合性公立大学,创立于1981年,具有多元文化共存的独特优势。实施国际化现代大学管理模式,八成教研人员来自世界各地,以英语授课为主,致力培养具有创新思维、家国情怀、国际视野、全球竞争力和世界担当的人才。


澳门大学通过强强联合和国內外一流学术机构建立了紧密战略合作伙伴关系,包括与葡语系和英语系国家保持紧密的合作和联系。


目前澳门大学已与一批世界名校开展人才培养联合项目,包括帝国理工学院、爱丁堡大学、多伦多大学、波尔图大学、里斯本大学、科英布拉大学、清华大学、北京大学、浙江大学、华南理工大学等。






硕士项目


澳门大学已经公布了2022/2023学年硕士招生简章,报名时间是2021年10月15日-2022年2月28日。


有意向申请澳门大学硕士的同学,要抓紧时间,还需要联系老师填写推荐表呢!


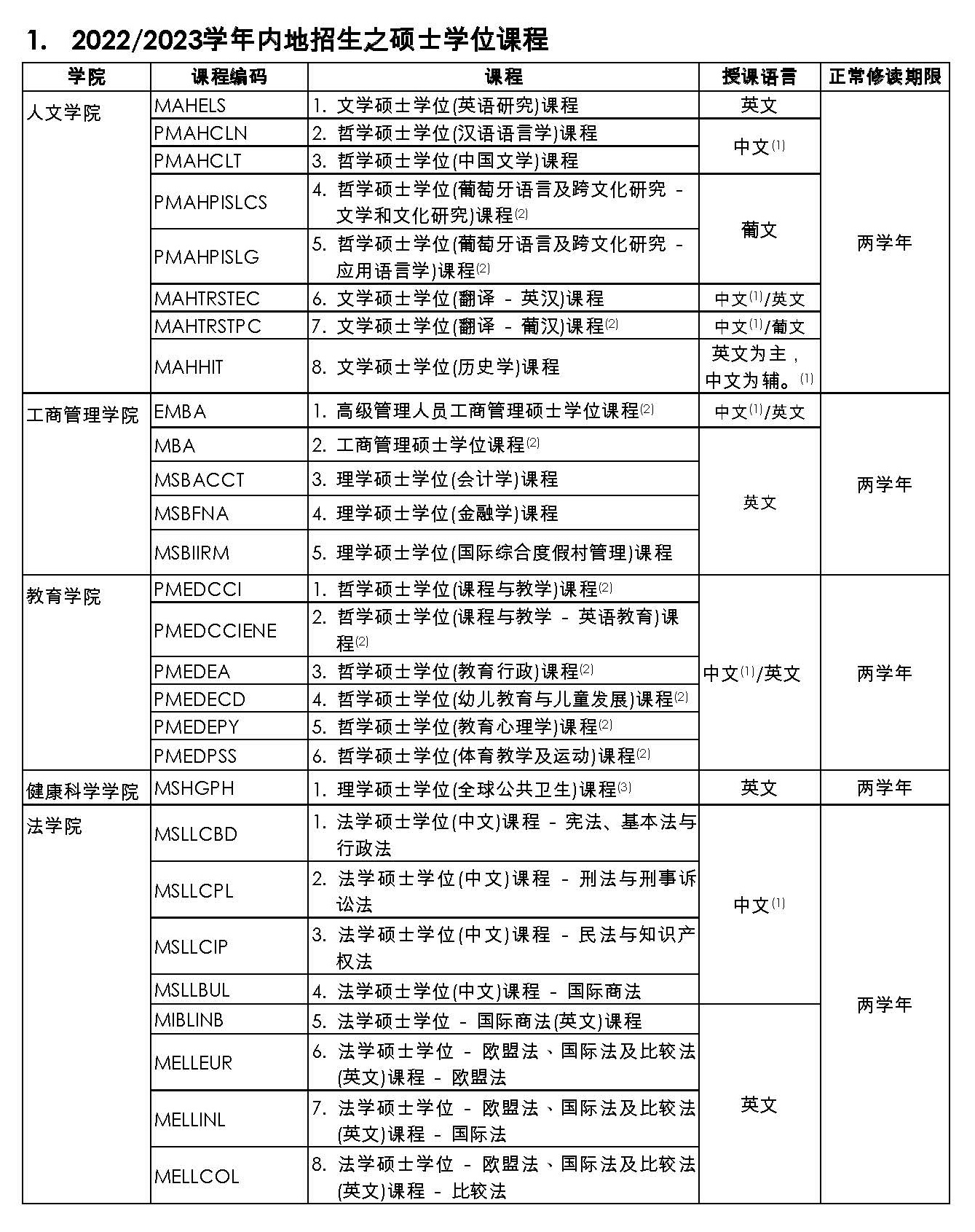
▼2022/2023学年招收硕士的项目



其中,部分专业是采取中文授课,包括:

  • 汉语语言学硕士

  • 中国文学硕士

  • 法学硕士—宪法、基本法与行政法

  • 法学硕士—刑法与刑事诉讼法

  • 法学硕士—民法与知识产权法

  • 法学硕士—国际商法

  • 公共行政硕士


学校特别说明,授课语言为中文的项目是指以广东话或普通话上课。


尽管是中文授课,同学们在申请时依然要提交语言成绩,澳门大学可以接受大学英语六级成绩、托福、雅思、英语专业成绩四级或八级。


其中,大学英语六级成绩要求不低于430,部分专业可能会要求更高,具体查看官网信息。


以上语言成绩同样适用于申请英语授课的澳大硕士项目。






关于澳大读研成本


虽然很心动,但怕经济压力大,承担不起啊!


主要的成本当然是学费



非本地学生的工商管理学院硕士项目总学费是204,000澳门币,其他硕士项目总学费是174,000澳门币。不能在正常修读期限内完成学业,需要延读,得另外付学费。


除了学费,还有住宿费和其他在校杂费。


▼2021/2022学年起生效的住宿费



住宿费包括100澳门币的电费配额、每月50澳门币的用水配额及宽带。


从2021年5月1日起生效的电费是1.2澳门币/度,水费是5.87澳门币/吨(仅参考用)。


至于日常生活费用,根据澳门大学的建议,每年按10个月计算,准备40,000澳门币左右即可。也就是说,2年制的硕士,生活费总预算大约是80,000澳门币。


此外,申请阶段,需要递交报名费,报名费是无论申请成功与否,学校均不退还。


收到offer后,如果接受offer,需要缴纳留位费,申请人完全办理入学注册后,留位费将抵扣该学年学费。


总的来说,澳门大学读研成本相比于到欧美院校留学低!就算是和香港院校比,也是有一定的成本优势。


想要了解更多澳门大学硕士资讯以及申请方案,可以添加嘉华君好友,或者直接咨询我们的留学规划师,进行留学评估!


上一篇返回列表下一篇
相关资讯
Evaluation免费评估
工具箱>

工具箱