美国

留学缴费,也能微信操作了!

5622021/07/14

【导读】广州嘉华世达旗下留学品牌——锐学明达,为各位同学家长提供近期留学资讯、选校申请、签证出国等一系列服务,希望各位同学能够获录梦校!以下是【留学缴费,也能微信操作了!】相关内容,请及时关注!


近日,由腾讯金融科技的“微汇款”微信小程序正式上线“留学缴费”功能



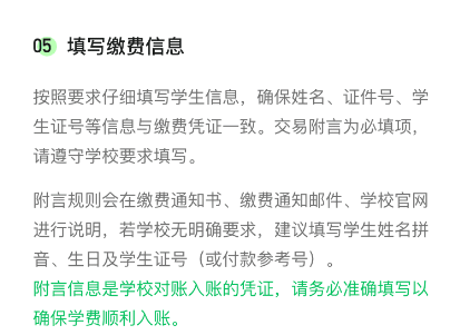
留学生们/家长们给孩子交学费不需要跑银行电汇了,也不怕遇上信用卡不支持学校系统等麻烦,在家操作微信就能转账!


但是!目前该功能仅支持美国、英国、澳大利亚、加拿大、香港等5个国家/地区的数百所院校。


如果同学们是在爱尔兰、新西兰、日本、新加坡、韩国等国家/地区留学,则暂时不能使用微汇款缴纳学费。


如何操作





上一篇返回列表下一篇
相关资讯
Evaluation免费评估
工具箱>

工具箱